爱美之心的确人皆有之,要说全身上下最能体现颜值的地方,那「头发」得占有一席之地。可现实却不给面子,我们一边憧憬着浓密、柔顺、亮泽的秀发,一边又在上演「掉发三部曲」:洗头掉、吹头掉、不动也掉。为了挽救逐渐稀疏的头发,人们煞费苦心,高颅顶神器、瓶瓶罐罐的洗发护发产品齐上阵。然而折腾归折腾,该掉的它一根不少,枕头、地漏、洗手盆,处处都是头发最后的归宿,唯独不在头上安家。
「脱发」是毛囊干细胞 在调整任务优先级
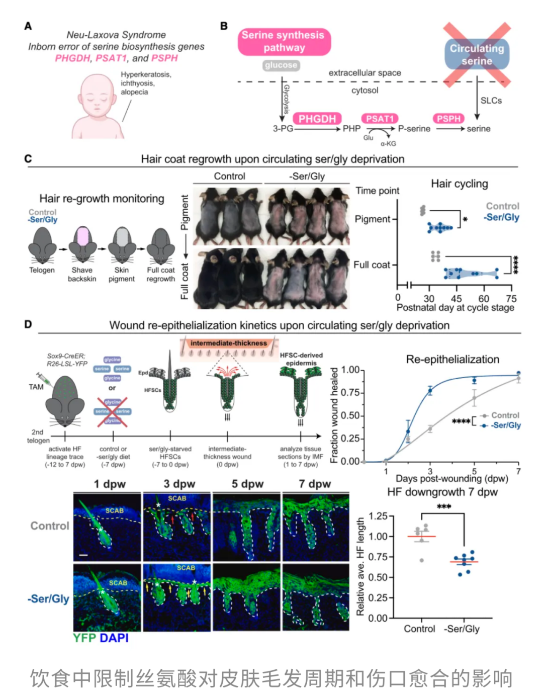
话说回来,当代「牛马」生活压力大、熬夜多,本该「三千烦恼丝」,现在只有「一千五」也很正常。然而,一项发表于Cell子刊Cell Metabolism的重磅研究却给出了一种「反直觉」的答案。这项研究发现,当处于「丝氨酸不足」的营养压力下,毛囊干细胞会启动「综合应激反应」的自我调节机制,它们会主动暂停「长头发」这件事,把更多精力投入到分化成表皮细胞上,加快皮肤屏障的修复。
说起皮肤的自我修复,其实有两支专业的干细胞队在默默值守。平时负责守护皮肤屏障的,是稳住前线的表皮干细胞(EpSCs);另一支队伍毛囊干细胞(HFSCs)更像是处于待命状态的「蓄力型选手」,在毛囊休眠期结束后才会按周期启动,推动毛发重新生长。
然而,一旦皮肤遭遇大范围的破损,战局立刻变得紧张。已有研究发现,原本只操心「长头发」的HFSCs,会突然切换身份,离开自己的“岗位”,赶往伤口现场参与表皮修复。
这种「跨界增援」的行为,不禁让人好奇:究竟是因为什么,让它们甘愿放下毛发再生的任务,转身成为皮肤修复的临时主力?
为了解答这个谜题,研究团队先给小鼠喂食了一种「低丝氨酸饮食」。按理说,丝氨酸属于非必需氨基酸,身体可以依靠葡萄糖代谢自行合成。可是在干细胞身上,丝氨酸的需求量会陡然上升,内源合成往往难以完全满足细胞的「高能耗」需求。
在这种「营养不良」的压力下,HFSCs开始表现得「心不在焉」。
不过,当小鼠皮肤真的遭遇损伤后,那些在毛发再生上动作迟缓的HFSCs,却迅速集结到伤口现场,投入到修补表皮的第一线。它们不仅加快了伤口再上皮化的速度,修出来的屏障质量也一点不打折扣,愈合后的皮肤依然很健康。
过去我们常常认为,营养一匮乏,头发就会猛猛掉,HFSCs也会彻底「摆烂」。但现在看来,它们并不是不想干,而是在偷偷调整优先级,与其把有限资源用来长头发,不如先把皮肤修好。
丝氨酸竟强大至此,一旦缺了它,HFSCs就会改变其任务优先级。
接下来,研究团队利用基因编辑的方法,敲除了HFSCs丝氨酸合成途径中的关键酶 PHGDH。结果,这些小鼠明明饮食正常,血液里的丝氨酸也充足,但只因为HFSCs无法自身合成丝氨酸,它们就表现出和丝氨酸饮食缺乏组一样的特征,毛发再生明显拖延,而伤口愈合却快得惊人。
看起来,HFSCs很是依赖丝氨酸,它们不仅需要从外界汲取,还必须靠自身合成来维持状态;任何一个环节掉链子,都会触发它们的「应急程序」。
那么,这套「应急程序」到底是什么?研究者用单细胞 RNA 测序对照了正常与不能合成丝氨酸的 HFSCs 在创伤愈合过程中的基因表达图谱。他们发现,这些无法合成丝氨酸的HFSCs在分子层面「改行」了,主攻方向从「生发」转为「修皮」。而这一转向的背后,是综合应激反应(ISR)这条压力通路在操盘。
从机制上来说,当丝氨酸不足时,细胞会把这当作一种危险信号,ISR系统随即被激活,其中最灵敏的「感应器」就是GCN2激酶。它一旦捕捉到丝氨酸水平下滑,就会启动一连串应激基因的表达,把细胞从「安安心心长头发」模式,重编程为「赶快修复皮肤」的应急状态。
此时,用于毛发生成的基因表达被暂停,而那些负责迁移、抗炎与表皮重建的基因表达被大幅调高。
这样一来,「营养不良容易掉发,但伤口却愈合得更快」也就解释得通了,HFSCs并不是完全「摆烂」,而是在压力之下自动优化资源配置,它们选择牺牲秀发,换来更强的生存保障。
总体而言,这项研究揭示,HFSCs只要察觉到体内丝氨酸不足,或者皮肤出现创伤,就会调动ISR,把工作重点从「生头发」转向「救皮肤」。脱发在这种情境下并非单纯的「机能退化」,而更像是机体优先修复皮肤屏障的一种本能选择。
既然HFSCs是在权衡「修复」与「美观」之间的资源分配,那我们或许可以通过调控丝氨酸代谢或ISR通路,让这种权衡变得更可控。例如,通过补充丝氨酸或适度调节 ISR 的活性,又有可能帮助毛发尽早「复工」,缓解因修复压力造成的脱发问题。
压力下的头发变白,能预防癌症
即便脱发在某种程度上可能是身体为了让受伤的皮肤更快愈合而做出的「战术调整」,可回归到现实生活,还是有不少人被生活负担和工作压力压得喘不过气。压力一上来,白发都一根根冒出来了。任谁都要忍不住自嘲两句“烦恼丝少就算了,它还白,又少又白的,「显老」这俩字就差刻在脸上了。”
但事情还没有那么糟。一项最新发表于Nature Cell Biology的研究就揭示了「白发」的另一重身份。这项研究发现,头发变白的背后,竟然可能是一场与致命的皮肤癌黑色素瘤之间的此消彼长。黑色素干细胞(McSCs)在面对会诱导衰老的压力时,倾向于走上「自我清除」的道路,被逐步耗竭,色素供给中断,头发因此变白,但能有效防止黑色素瘤的形成。
但典型致癌物则通过激活KITL信号通路和花生四烯酸代谢,阻止干细胞进入衰老分化状态,维持其自我更新能力,同时增加黑色素瘤发生的风险。
毛囊中的McSCs就像头发的「墨水库」,平时为发丝持续「供墨」,让头发保持色泽。但一旦遭遇放疗、化疗或早衰等强烈的基因损伤压力,这些细胞并不会像以往那样继续增殖,而是迅速启动p21通路,进入「永久停机」的状态。它们随后还会被迫加速走向分化,释放出最后的黑色素,完成一次「临终供墨」后,被机体自然清除出系统。
这意味着,本应持续为毛囊提供色素的干细胞,通过自我消耗的方式,从源头阻断未来可能发生的癌变风险。代价,就是 McSCs 储备逐步耗尽,白发随之不可逆出现。
这么说,头发变白并非单纯的衰老信号,反而更像是身体在关键时刻的一次自我保命操作,宁愿牺牲“颜值”,也要优先压灭癌变的隐患。
然而,外界的压力事实上是多种多样的:放疗、化疗、紫外线,甚至致癌物……毛囊中的McSCs面对这些压力时,会像我们想象的那样,统统被伤害,走向耗竭吗?
他们意外发现,当小鼠背部皮肤单独接触DMBA或UVB时,毛发依然乌黑,没有白化迹象。在DMBA作用下,McSCs不仅没有被耗尽,反而保持了自我更新,同时向表皮输出分化子代,形成局部的黑色素细胞病变。这一现象与IR处理后McSCs大量耗竭、毛发迅速变白形成鲜明对比。
由此可见,不同类型的基因毒性对McSCs的影响并非统一方向,有的压力迫使它们快速衰老、主动牺牲自己;而有的压力则让它们继续活跃,甚至扩增,走向完全不同的命运分叉。
为什么同样是外界压力,毛囊McSCs会走向完全不同的命运?
原来,问题出在细胞内部最致命的一种DNA损伤「双链断裂」(DSBs)上。当携带DSBs的McSCs被激活、准备分裂时,它们并不会像健康细胞那样继续增殖,而是启动了一套特殊的「衰老-分化」程序。这些McSCs一面进入不可逆的细胞周期停滞,也就是衰老状态;另一面又加速向成熟的黑色素细胞分化。最终形成的,正是既带有衰老标志p21,又能产生黑色素的「衰老色素细胞」。
更为形象地理解,可以把这个过程想象为工厂中的核心机器出现了严重故障。为了避免机器彻底报废甚至引发更大的问题(比如癌变),工厂管理者启动了紧急程序:让这台机器在安全模式下完成最后一批产品(黑色素)的生产,然后将其永久停机并清理出厂。
同样地,这些进入衰老状态又完成短暂色素供应的干细胞,也会被机体自然清理,最终导致干细胞储备的永久性耗竭,而表现出来的就是局部头发的变白。
不过,典型致癌物DMBA造成的压力却与之不同。它在McSCs中几乎不会引发明显的DSBs,因此干细胞得以保持活力,继续自我更新,毛发依然乌黑。
从机制角度而言,IR处理的McSCs显著激活了p53–p21轴,这条经典应激通路好比细胞内部的「自毁程序」,铁面无私地清除受损细胞,同时也能有效防止黑色素瘤的形成。
而致癌物DMBA则给了干细胞一条「安全通道」。在DMBA处理下,McSCs中花生四烯酸(AA)代谢及解毒相关基因(如Cyp1a1、Cyp1b1)显著上调,其中COX2–PGE2轴发挥了关键的保护作用。AA代谢及其产物PGE2能够拮抗p53–p21的活化,阻止干细胞耗竭,让McSCs保持活力。
并且,DMBA还能刺激「邻居」HFSCs大量分泌KIT配体,为McSCs提供强力「生存指令」,进一步抵消衰老信号,让这些携带损伤的细胞继续生产黑色素,甚至助推黑色素瘤形成。
总体而言,这项研究揭示,在白发形成的过程中,干细胞宁可选择被耗尽、终止再生产色素,也不冒险进入可能无限扩增、走向肿瘤的危险道路。头发变白本质上是一种牺牲局部美观与功能,来换取全身长期防癌安全性的主动防御策略。
所以,无论是掉发,还是头发变白,都可能是身体采取的主动防御策略。虽然「颜值」吃了点亏,但这套藏在毛发里的生存策略,颇有几分智慧与担当。
这么一想,头上那点事,好像也没那么糟心了。
注:上述研究主要基于小鼠模型,其发现对人类情况的直接适用性尚未充分验证。
参考资料:[1]Novak JSS, Polak L, Baksh SC, Barrows DW, Schernthanner M, Jackson BT, Thompson EAN, Gola A, Abdusselamoglu MD, Bonny AR, Gonzales KAU, Brunner JS, Bridgeman AE, Stewart KS, Hidalgo L, Dela Cruz-Racelis J, Luo JD, Gur-Cohen S, Pasolli HA, Carroll TS, Finley LWS, Fuchs E. The integrated stress response fine-tunes stem cell fate decisions upon serine deprivation and tissue injury. Cell Metab. 2025 Aug 5;37(8):1715-1731.e11. doi: 10.1016/j.cmet.2025.05.010. Epub 2025 Jun 12. PMID: 40513561; PMCID: PMC12210826.
[2]Mohri, Y., Nie, J., Morinaga, H.et al. Antagonistic stem cell fates under stress govern decisions between hair greying and melanoma. Nat Cell Biol (2025). https://doi.org/10.1038/s41556-025-01769-9



微信扫一扫打赏
支付宝扫一扫打赏



评论列表()