当你给一群在空气中飞舞的尘埃拍照,就会发现它们正在一刻不停地随机乱窜,刚对准焦距,目标就跑没影了。在显微镜下,悬浮细胞就是这样一群“调皮的尘埃”,比如血液里的白细胞、淋巴细胞,它们像水中的花粉一样做着无规则的布朗运动(微小颗粒因周围分子撞击而产生的随机运动),让科学家难以看清它们的“真面目”。
悬浮细胞:显微镜下的“漂流者”悬浮细胞是指那些不需要附着在物体表面、能在液体中自由漂浮的细胞。与我们身体里附着在组织上的细胞不同,它们更像独立的“漂流者”,比如血液里负责对抗病菌的白细胞,每天都随着血液流动穿梭全身。
但这种自由给科学家的观察带来了大麻烦。它们的运动来自分子的随机撞击,也就是布朗运动——就像你在显微镜下看到的花粉颗粒,即使在静止的水里也会不停扭动、蹦跳。普通显微镜虽然能捕捉到它们的身影,但要获得稳定清晰的图像,难度很大。
过去,科学家为了拍清它们的图像,只能用“强硬手段”:要么用化学试剂把细胞“粘”在玻璃片上,要么用离心力把它们沉淀下来。但这样做的代价很大,就像用绳子拴住飞鸟来观察它的飞行姿态——细胞会因为受力变形,比如红细胞原本的双凹圆盘形状会被压成扁平状,连带着细胞膜上的受体活性都会下降,根本看不出它们在自然状态下的真实模样。
扫描电子显微镜下的人体红细胞
(图片来源:Wikipedia)
光镊:一束光变成“无形的手”有没有办法既能抓住这些“漂流者”,又不伤害它们?科学家想到了一种神奇的工具——光镊。
光镊既不是金属做的镊子,也不是我们平时用的夹子,它是一束高度聚焦的激光。你可能觉得光只能照亮物体或者带来热量,但在科学家的操控下,特定形状的激光束能产生微小的推力,像一只温柔的“无形之手”,轻轻夹住微米级的小物体。
光镊像一只无形的手
(图片来源:laserfair)
这背后的秘密藏在光的动量里。当光照射到物体上时,会把一部分动量传递给物体,就像风吹动风筝。通过精密设计激光束的形状,科学家能让光在物体周围形成一个“势阱”——就像把小球放进碗里,小球想滚出去就会被碗壁推回来。用这种方式,光镊能把悬浮细胞牢牢“困”在原地,既不会让它们乱跑,又不会将其挤压变形。
给细胞拍“CT”:结构光的妙用抓住细胞只是第一步,要拍出清晰的三维照片,还得解决“光照”的问题。
普通光学显微镜就像用手电筒照物体——光线从一个方向打过去,细胞内部的结构会相互遮挡。这相当于用手电筒从侧面照人,鼻子会在脸上投下黑影,看不清细节。而科学家需要的是像医院CT那样的效果,能逐层“切片”、扫描式观察细胞内部。
结构光照明显微技术(SIM)就是这样一种“显微CT”。它不用机械切割,而是用一组明暗相间的条纹光照射细胞,就像用光栅投影在物体上。通过改变条纹的位置,能收集到细胞不同层面的信息,再通过计算机算法拼出三维图像。这种方法比普通显微镜看得更细,还能过滤掉模糊的背景。
但SIM拍照有个严格的要求:样品必须保持稳定。就像拍身份证照片时人不能眨眼,否则条纹图案会糊掉,重建的图像就会失真。这对本来就爱乱动的悬浮细胞来说,简直是“不可能完成的任务”。
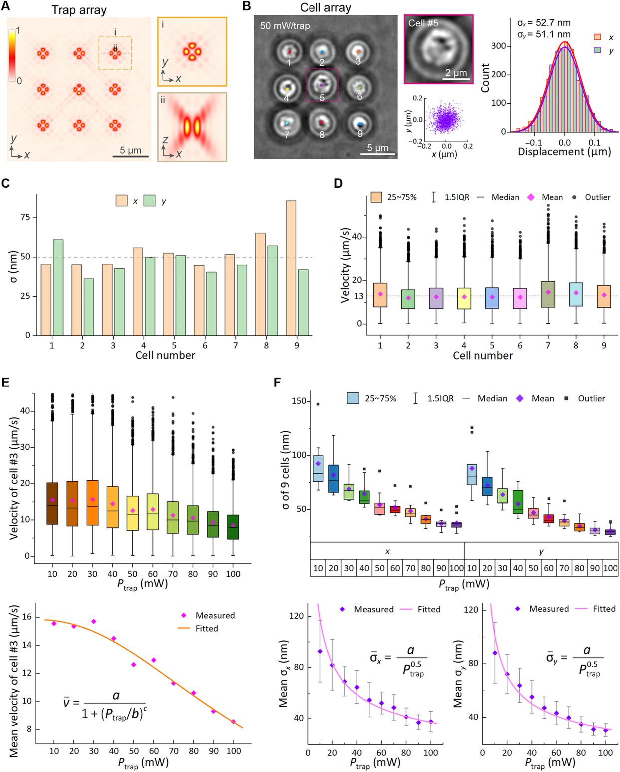
强强联手:光镊与SIM的协同工作于是,我们团队(中国科学院西安光机所的姚保利和徐孝浩团队)想到了一个妙招:把光镊和SIM这两项技术结合起来,发明一种光镊切片显微术,首次为光学切片三维成像提供了全光式解决方案,成功解决了悬浮细胞的三维成像难题!
这个想法看似简单,实现起来却困难重重。传统光镊智能作用于一个点上,提供的约束力有限——细胞虽然不会跑远,但会在光镊里打转、摇晃,还是满足不了SIM对稳定性的要求。为了攻克这一难题,我们团队历时数年研究,终于设计出一种“瓣状光镊”——它的激光强度分布像花瓣一样,能从多个方向给细胞施加约束力,把细胞的平动幅度控制在几十纳米(约头发丝直径的千分之一)以内,旋转角度不超过1度。
“瓣状光镊”
解决了“抓稳”的问题,接下来就是“合拍”。当瓣状光镊牢牢固定住悬浮细胞后,SIM系统会逐层扫描它们,用结构光对细胞进行三维成像。整个过程中,细胞既不会被化学试剂伤害,也不会被机械力挤压,更接近自然的悬浮状态。
此外,环境振动对“拍照”过程有很大影响。哪怕是实验室外路过的汽车振动,都可能影响纳米级的测量精度,因而实验通常需要在凌晨1点到5点之间进行——那时周围最安静,连实验室的风扇都得关掉。
光镊切片显微成像原理示意图
看清细胞的“自然状态”这项技术拍出的“细胞写真”有多厉害?对比传统方法就能一目了然:用化学固定法拍摄的细胞,会因受力出现形态变形,难以展现自然状态;而借助光镊切片显微术在悬浮状态下拍摄的细胞,能清晰呈现其原本的自然形态。
不仅如此,这项技术还能让科学家细致观察到悬浮细胞在不同生长阶段的形态变化,宛如为细胞拍摄了一部连贯的“成长纪录片”。以酵母细胞为例,其直径、椭圆率等参数都能被精准捕捉,让研究者得以深入探寻其生长规律。
酵母细胞几何结构的三维成像。D为12个细胞的壳层与核心直径统计;E为所有细胞的壳层与核心椭圆度统计。
更重要的是,它让那些原本难以清晰成像的细胞“现出原形”。比如血液里的白细胞,过去要么被固定得“动弹不得”,难以展现真实状态;要么在显微镜下“一闪而过”,难以捕捉细节。如今,在光镊里“乖乖配合”,科学家终于可以清晰观察到它们识别病菌、释放抗体的动态过程,为相关研究提供了宝贵的观察资料。
未来可期:从实验室到生活光镊切片显微术不仅让我们看到了细胞的“自然状态”,还为生命科学研究打开了新窗口。将来,它可能在这些领域发挥作用:
1.更精准地检测癌细胞:通过观察悬浮状态下癌细胞的真实形态,提高癌症早期诊断的准确率;
2.研究细胞间“悄悄话”:同时捕获多个细胞,观察它们如何传递信号、交换物质,揭开免疫细胞对抗肿瘤的秘密;
3.开发更有效的药物:在自然状态下测试药物对悬浮细胞的影响,让药效评估更准确。
就像人类发明相机留住了瞬间,这项技术让我们留住了悬浮细胞最真实的生命状态。或许在不久的将来,当医生告诉你“你的血液细胞很健康”时,背后就有光镊切片显微术的一份功劳!
参考文献:
Li, Xing, et al. “Optical tweeze-sectioning microscopy for 3D imaging and manipulation of suspended cells.” Science Advances 11.27 (2025): eadx3900.





微信扫一扫打赏
支付宝扫一扫打赏



评论列表()