自2016年落成以来,FAST(500米口径球面射电望远镜,被誉为“中国天眼”)已在银河系内捕获超过1000颗脉冲星,其中包含人类迄今所知的最暗弱脉冲星。FAST的灵敏度,令全球天文学家为之倾倒。
然而,一个根本性问题常常被提出:既然建造500米口径的“天眼”面临如此艰巨的技术挑战,如索网疲劳、馈源舱精确定位、反射面主动变形等,为何不建造多个小型射电望远镜,通过合成孔径技术来实现等效的大口径效果呢?单个“巨无霸”,究竟比一群“小眼睛”强在哪里?它又有哪些不可替代的“独门绝技”?
截至2024年10月,FAST新发现脉冲星已超1000颗。
(图片来源:中国科学院国家天文台)
“巨眼”诞生:喀斯特洼坑中的工程奇迹在贵州层峦叠嶂的喀斯特大山中,一口直径500米的“大锅”静卧于大窝凼洼地。FAST选址背后,是中国天文学家对400多个候选洼地反复筛选,最终找到最适合作为FAST台址的天然喀斯特洼坑,可将土石方工程量减少到最低,同时利用周边山地屏障隔离无线电干扰。
坐落于山间的FAST望远镜
(图片来源:FAST运行和发展中心)
FAST的建设史是一部人类挑战工程极限的史诗:
索网结构:6670根主索编织成全球跨度最大的主动变位索网,钢索疲劳性能需达当时国标的2.5倍。科研团队耗时约2年创新钢索制造工艺,最终使钢索能承受500兆帕应力幅(相当于一根头发丝要反复承受一辆小轿车的重量拉扯 —— 头发丝的横截面积极小,而小轿车的重量集中在这极小的面积上,每一次拉扯的“力度差”都大到惊人)、200万次疲劳加载(参考文献[])。
主动反射面:4450块三角形反射面板组成可变形镜面。通过2225个促动器牵拉索网,能在观测时实时形成300米口径的瞬时抛物面,精度控制在毫米级。
馈源舱驱动系统:30吨重的馈源舱由6根钢索悬吊于140米高空。采用“粗调悬索+AB轴机构+精调Stewart平台”的三级控制,使馈源这个“宇宙信号收集器”能在复杂的野外环境中稳定定位,使其位置误差不超过10毫米,实验值可达4.8毫米(参考文献)。
正是这些令人叹为观止的技术突破,才让这只“观天巨眼”得以睁开。
悬挂在半空中的FAST望远镜馈源舱
(图片来源:FAST运行和发展中心)
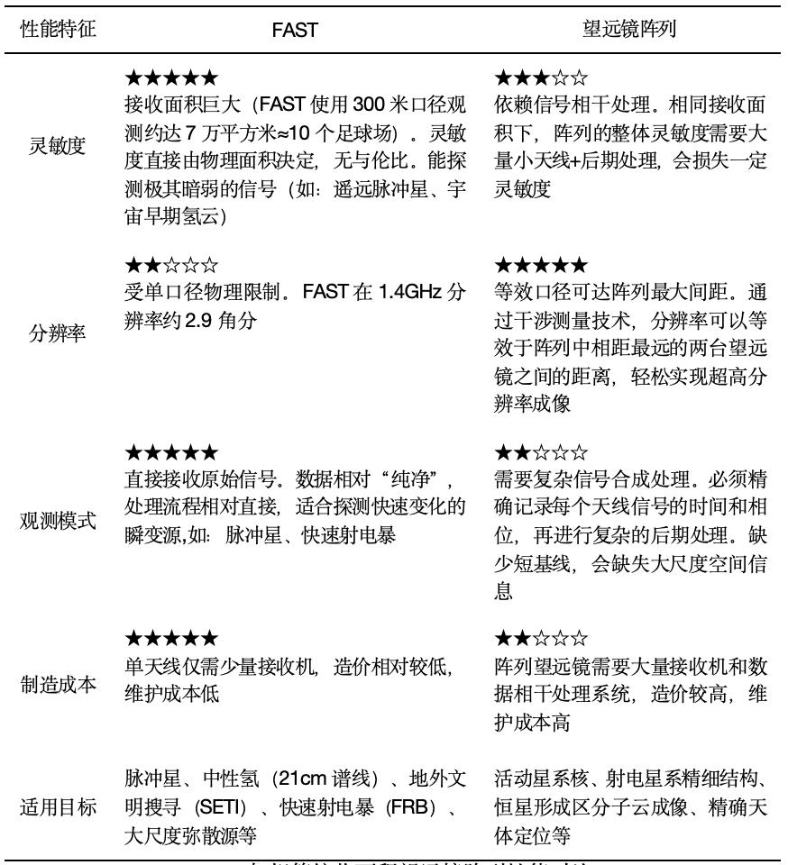
单镜VS阵列:捕捉宇宙信号的本质差异要理解FAST为何需要“大”,首先要明白射电望远镜的核心能力取决于两个关键维度:灵敏度和空间分辨率。
灵敏度决定了望远镜能“看到”多暗弱的光源,这一能力直接取决于有效接收面积,面积越大,捕获的电磁波越多,就像一只更大的耳朵能够收集到更多声波,从而能听到更细微的声响。而空间分辨率则决定了望远镜能“看清”多精细的结构,这取决于望远镜的口径(或等效口径),口径越大,分辨率就越高,能区分天空中靠得更近的点源。
通常来说,在相同接收面积下,单口径射电望远镜的灵敏度更高,射电望远镜阵列(如国际平方公里阵列SKA)的空间分辨率更高。
国际平方公里阵列(SKA)中频阵局部概念图
(图片来源:wikipedia)
具体到FAST望远镜与相同接收面积阵列,两者具体差别见下表。
FAST与相等接收面积望远镜阵列性能对比
(部分信息来源于参考文献)
FAST的灵敏度比阿雷西博望远镜(305米)高2.5倍,比百米级望远镜高10倍以上。阵列虽能通过长基线实现超高分辨率(如 VLBI 网,它通过将多台望远镜分散在全球范围内,让它们同步聚焦于同一目标进行观测,随后对采集到的数据实施干涉合成处理,最终实现了等效口径与地球直径相当的超高分辨率观测能力),但阵列望远镜在处理信号时会损失一定灵敏度(参考文献)。阵列能通过拉长基线“看清更小东西”,而FAST能“看到更暗弱目标”。
正如FAST首席科学家朱炜玮所言:“FAST的灵敏度比百米望远镜高一个数量级,这是阵列在探测暗弱点源方面难以企及的优势”(参考文献)。
未来之路:单镜与阵列的融合进化FAST并非完美——单口径分辨率不及综合孔径阵列。为此,2024年9月启动的“FAST核心阵工程”,计划在周边5公里内建设24台40米望远镜(参考文献),形成“主镜+阵列”混合系统。
该混合系统主要有三重目标:一是保留核心优势。FAST主镜提供超高灵敏度,作为“信号收集心脏”;二是弥补分辨率短板。小望远镜与主镜形成超长基线,将角分辨率提升至毫角秒级(参考文献);三是实现能力倍增。同时实现“见微知著”(探测暗弱信号)与“明察秋毫”(高分辨率成像),成为兼备高灵敏度和高分辨率的终极利器。
FAST核心阵工程概念图
(图片来源:FAST运行和发展中心)
结语FAST凭借相对较低的造价和维护成本,获得了超高的灵敏度,发现了大量脉冲星,取得了前所未有的科研成果——这种“以小博大”的战略价值,正是单口径巨型望远镜的独特意义所在。
在人类探索宇宙的征途上,FAST如同一位独坐深海的钓者。它的钢索是钓线,馈源支撑系统是钓竿,而反射面和馈源舱则是敏锐的浮漂。当阵列望远镜像穿针引线般盯住天空,追求看清结构的细节时,FAST始终以极致的灵敏度,静静地守候在宇宙的深海,专注地垂钓着那些最微弱、最遥远、最转瞬即逝的宇宙涟漪。因为那里,可能正隐藏着关于生命起源、暗物质与暗能量本质、极端物理规律乃至地外文明存在的终极答案。
这只“中国天眼”的“大”,正是它叩问宇宙最深奥秘的、不可替代的底气。
参考文献:
孔旭,姜鹏,王启明.FAST主动反射面索网结构参数变化对索力的影响分析.天文研究与技术,2015,12(2):159-165.
姚蕊, 李庆伟, 孙京海, 等. FAST望远镜馈源舱精度分析研究. 天文研究与技术, 2015, 12(2): 166-172.
Chen, X. Y., et al. (2023)."Dwarf Pulses from PSR B2111+46 Discovered by FAST: Implications for Pulsar Emission Models"The Astrophysical Journal Letters, 958(1), L12.
Zhang, B. (2020). The physical mechanisms of fast radio bursts. Nature, 587 (7832), 45-53.
Wootten, A., & Thompson, A. R. (2009)."The Atacama Large Millimeter/Submillimeter Array (ALMA)"Proceedings of the IEEE, 97(8), 1463-1477.
Hales, A. S., et al. (2019)."Correcting ALMA 12-m Array Data for Missing Short Spacings Using the Green Bank Telescope"Bulletin of the American Astronomical Society, 51(1), 354.
Han, J. L., et al. (2025). The Galactic Plane Pulsar Survey with FAST: 473 New Pulsars and Insights into Neutron Star Populations. The Astrophysical Journal, 986, 123.
Drake, F. D., Zhang, H., & SETI@FAST Collaboration. (2024). SETI with FAST: Sensitivity Limits and Targeted Observations. Astrobiology, 24(3), 345-358.
Nan, R.D., Li, D., Jin, C., & FAST Project Team. (2011). The Five-Hundred-Meter Aperture Spherical Radio Telescope (FAST) Project. International Journal of Modern Physics D, 20(06), 989-1024.
Thompson, A. R., Moran, J. M., & Swenson, G. W. (2017). Interferometry and Synthesis in Radio Astronomy (3rd ed.). Springer.
Heywood, I., de Bruyn, A. G., Kramer, M., Staveley-Smith, L., & SKA Design Study Team. (2019). The Square Kilometre Array (SKA) Phase 1 design. Monthly Notices of the Royal Astronomical Society, 486(2), 2283–2306.
Smits, R. et al. (2009). Pulsar searches and timing with the Square Kilometre Array. Astronomy & Astrophysics, 493 (3), 1161-1170.
Zhu, W. W. (2021). Pulsar science with the Five-hundred-meter Aperture Spherical radio Telescope. SCIENCE CHINA Physics, Mechanics & Astronomy, 64 (5), 259601.
National Astronomical Observatories, Chinese Academy of Sciences (NAOC) Press Release. (2024). FAST Core Array (FEA) Project Kick-off.
Jiang, P. (2024). Hybrid Aperture Concepts for Next-Generation Radio Telescopes: The FAST Enhanced Assembly. SCIENCE CHINA Physics, Mechanics & Astronomy (in press).





微信扫一扫打赏
支付宝扫一扫打赏



评论列表()